随着家用电器、视听产品的普及,办公自动化的广泛应用和网络化的不断发展,越来越多的产品具有了待机功能。这些新产品在极大地方便我们生活的同时,也造成了大量的能源浪费。根据国际经济合作组织的一项调查称,各国因待机而消耗的能量约占能耗总数的3%~13%。我国的待机能耗更是高于平均水平。以彩色电视机为例,测试调查表明我国电视机待机功耗的平均水平为8.07W,其中待机功耗低于3W以下的彩色电视机只占了被测彩电总量的13.4%,而9W以上的却占了34.8%。而美国对彩色电视机待机功耗标准要求是不大于3W。目前我国城市家庭的平均待机能耗已经占到了家庭总能耗的10%左右,相当于每个家庭使用着一盏15~30W的“长明灯”。待机能耗像一只隐形的吸血虫,在浪费能源的同时形成了巨大的环保压力。
开关电源待机功耗机理分析
目前,大多数200W以下的电子设备,如电源适配器、充电器、电视机和DVD等等,都是采用离线反激式开关电路,将电网提供的85V~275V交流电转换为电子设备所需要的直流电压。正常工作状态下,反激式开关电源的损耗主要包括导通损耗和开关损耗,以及控制电路的损耗。待机状态下,因为系统的输出电流接近于零,导通损耗可以忽略,开关损耗和控制电路的损耗成为主要的系统待机功耗。降低待机功耗,应着眼于开关损耗和控制电路的损耗的降低。

图1,反激式开关电源在待机状态下的主要损耗类型
图1给出反激式开关电源在待机状态下的主要损耗类型,其中MOSFET开关损耗、门级驱动损耗、变压器磁芯损耗、输出整流管反向恢复损耗以及缓冲器损耗都属于开关损耗,而控制电路的损耗主要表现为启动电阻上的损耗。表1给出了这些损耗的近似估算公式:

表1 主要功率损耗的估算公式
可以看出,各种类型的开关损耗都与开关频率fsw有关,降低开关频率可以减少开关损耗。而启动电阻的损耗直接与整流后的直流母线电压VDC和电阻值RS相关。在保证宽电压输入的工作条件下只有通过降低启动电流增大启动电阻RS的方法来降低启动电阻损耗。
目前有两类主要的待机节能工作方式:间歇式(skip cycle or burst mode)和降频式(frequency reduction)。
降频式通过检测输出功率来控制开关频率。当控制器.html" target="_blank">控制器检测到输出功率小于设定的临界值以后,开关频率随输出功率线形下降以减小开关损耗,因此轻载或无载时可以降低待机功耗。由于
因此在一定的电压下降低开关频率可能会导致磁芯饱和的问题,这是降频技术的局限性。
间歇式的基本思想是当输出功率小于设定的临界值以后,控制器根据输出功率的大小间歇式地停止输出驱动信号但保持开关频率不变,这样可以很大程度上地降低待机功耗。待机功耗的降低程度取决于间歇时间的长短。如图2所示意,其中P1>P2>P3。ON Semi的NCP120x和BCD Semi的AP384xG都是典型的间歇式PWM控制器。采用这种技术可以完全避免轻载情况下的磁芯饱和的问题。

图2,间歇式待机控制示意图
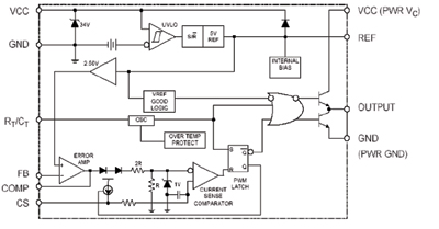
AP384xG是BCD Semi公司生产的与工业标准PWM控制器384x完全兼容并具有间歇式待机功能的“绿色电源”控制器。图3 a, b给出了其内部电路框图和管脚排列图。

图3,AP384xG内部框图
从内部电路框图可以看出,AP384xG与标准PWM控制器384x相比最明显的差别在于其内部增加了一个可控电流源,通过电流源充电提高Pin CS的比较电平来实现轻载情况下的间歇式工作模式以降低待机功耗。为进一步降低待机功耗、提高电源效率,AP384xG还特别设计了低启动电流电路。启动电流从典型的200uA降低至40uA,大大的降低了启动电阻上的损耗。同时AP384xG还增设了“脉冲前沿消除技术”,即所谓的L.E.B.功能,可以避免功率MOSFET导通瞬间由于寄生电容放电产生的尖脉冲对电流取样信号的干扰。
表2给出了AP384xG与标准PWM控制器AZ384xA的详细区别。可以看出,芯片自身工作电流的减少也可以降低待机功耗。

表2. AP384xG 与 AZ384xA 的主要区别
此外,AP384xG可以提供峰值达1A驱动电流,保证快速开通和关断功率MOSFET以满足高频、大功率的应用。这是许多同类“绿色电源”控制芯片所无法达到的。
由于设计者在兼容性上的特别考量,AP384xG具备了与标准PWM控制器384x完全兼容的特性,提供所谓“Plug-and-Play”的“绿色电源”解决方案。使用者在不需要修改其原有设计的情况下,用AP3842/3/4/5G去替换3842/3/4/5并只要调整极少数的电阻、电容参数,就可以使其原有设计的电源顺利通过“绿色电源”的节能认证。

图4,典型DVD电源线路图
图4给出的是一典型DVD电源线路图。图中指出了采用AP3842G替换 原有器件后仅需要更换的元器件,分别是启动电阻R3、辅助线圈供电电阻R6、假负载R28和管脚 CS取样电阻R10。表4给出了更换前后元器件的对照表。

表4,更换前后元器件的对照表

图5,DVD电源替换前后电源效率对比曲线
图5给出的是DVD电源替换AP3842G前后电源效率对比曲线,图a 是替换前采用参考比对芯片系统输入电压分别为85V、220V、265V时电源效率与输出电流的关系曲线,图b是采用AP3842G以后的电源效率曲线。可见,替换前后电源系统的满载效率提高了近10%。

图6,DVD电源的待机功耗与输入电压的关系曲线
图6是替换前后DVD电源的待机功耗与输入电压的关系曲线。可以看出,采用参考比对芯片时DVD电源的待机功耗在整个宽输入电压内有很大的变化,从1.25W升至3.25W。替换为AP3842G后DVD电源的待机功耗在整个宽输入电压内几乎都维持在0.5W左右,节能效果非常明显。

图7,替换前后待机状态下功率MOSFET的栅极驱动电压波形
图7是替换前后待机状态下功率MOSFET的栅极驱动电压波形。可以看出待机状态下AP3842G控制的电源进入了间歇式工作模式。