20世纪90年代,传感器与微型电子记录仪组为一体的存储测试产品在国际上出现。存储测试技术是从七十年代开始的一种新的弹上参数的测试方法,它是在不影响被测对象或影响在允许范围的条件下,在被测体内置入微型数据采集与存储测试仪,现场实时完成信息的快速采集与记忆,事后回收记录仪,由计算机处理和再现测试信息的一种动态测试技术。电子测压器就是存储测试技术的典型产品,它用于膛内压力内实测膛压参数,该动态压力参数是评定火炮、火药装药、弹丸和引信等的弹道性能好坏的重要依据。
信号调理电路的设计
信号调理的目的是便于信号的传输与处理,其作用可以归纳为以下三点:
a)传感器输出的电荷信号要转化成后续电路可以处理的电信号。
b)传感器输出的电信号很微弱,大多数不能直接输送到记录仪器中去,需要前置放大器对电信号进行放大。
c)电信号中混杂有干扰噪音,在检测电路中需要设置滤波电路,目的是去除混杂在有用信号中的各种干扰,通过消除噪音来提高信噪比,对零位误差和增益误差进行补偿和修正。
调平衡电路
由于电桥电阻的初始电阻值不完全相同,再加上连接导线电阻的串入,在未感受应变时,电桥存在初始不平衡,如果太严重将占据仪器的动态范围,影响仪器的正常工作。仪表放大器除了对微弱的信号进行线性放大,还担负着匹配和抗共模干扰的任务,因此,要求仪表放大器具有高共模抑制比、高速度、宽频带、高精度、高输入阻抗、低输出阻抗、低噪音。
自动调平电路由X9C103、全桥电路以及附加适当的门电路组成。
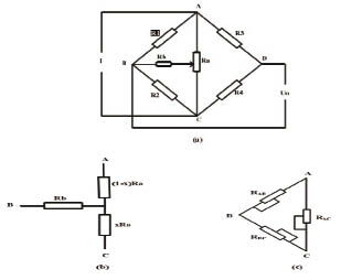
本文设计的应变测量电桥由工作电阻应变片、温度补偿电阻应变片和两个与所选电阻应变片阻值相等的精密电阻组成。但由于这四个电阻的初始电阻值不完全相同,再加应变片与测量电路之间需要用导线连接,由于导线本身存在一定的电阻,而且它和电阻应变片串联在测量电路的桥臂上,所以导线的电阻也是桥臂电阻的一部分,但它本身不参加变形。在未感受应变时,使电桥存在初始的不平衡。如果此初始不平衡太严重,测量结果将存在一定的误差。为了提高测量精度,有必要对初始电阻及导线引起的误差进行修正。
电阻平衡调节电路如图2所示。
如图1所示,平衡电路由固定电阻Rb和电位器Ra组成。其中心抽头将Ra分成xRa和(1-x)Ra两部分。如图2所示,x可从0变化到1,当x=0时电位器的抽头连接到C点,使得Rb和R2 并联。当x=1时电位器的抽头连接到A点,使得Rb和R1 并联。

图1 电桥调平电路
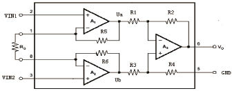
仪表放大电路
在大多数仪器和测量装置中,电桥的输出端接到放大器的输入端,因现代集成放大器的输入阻抗往往在10MΩ以上。在这种接法中,电桥的输出电流小到可以忽略不计,可以认为电桥的输出对角是开路的。
本文设计的应变测量放大电路,选用美国TI公司的INA128,它是一种低电压通用型仪表放大器。由于特性优良,加之体积小,并可用一个外部电阻方便地从1到10000设定增益,使得INA128能够广泛应用于信号采集放大、医用仪器及多通道系统等很多领域,可以在低至±2.25V的电源电压下工作并且静态工作电流很小,是便携式和其它用电池供电系统的理想器件。

图2 电桥调平原理图

图3 典型的仪表放大器原理图

图4 INA128外部引脚图
放大器由两级串联,前级是两个同项放大器,为对称结构,输入信号加在A1、A2的同项输入端,从而具有高抑制共模干扰的能力和高输入阻抗。后级是差动放大器,它不仅切断共模干扰的传输,还将双端输入方式变换成单端输出的方式,适应对地负载的需要。
INA128采用激光刻蚀,有低阀值电压(50μV/℃)和高常规模式下的衰减,及较低供电电压,可低至供电静态电流仅有700A,所以,电池供电很理想。内部输入保护可在40V内而不受损坏。
INA128的内部结构图如图5所示。

图5 INA128的内部结构图增益设定
INA128的基本连接中用一个独立的外部电阻RG可以获得的放大倍数为:G=1+50kΩ/RG。
式中50kΩ为INA128内部的两个放大器反馈电阻之和,它们都经过激光校正,具有很高的精度和很小的温度系数,手册给定的器件性能已经包括了它们的影响。外接电阻的精度及温度稳定性直接影响增益,特别是增益较大时(G≥100),连线及插口的电阻也会对增益带来附加误差。也就是说,式中的RG值应为外接电阻与连线等杂散电阻的总和。
噪声干扰
INA128的内部噪声很小,当G≥100时,0.1Hz到10Hz的低频噪声输出的电压信号大约只有0.2μVp-p,这比目前最新的低噪声斩波放大器还要小很多。为减小外部干扰和电源噪声的影响,应在紧靠电源引脚的地方接去耦电容器。
失调补偿
INA128经过激光校正,因此,失调和温漂都很小,多数情况下无需调整,必要时可对电路进行外部补偿。加电压跟随器将调零电路与仪表放大器加以隔离,维持引脚Ref的低阻抗,保证了放大器良好的共模抑制比。
共模输入信号范围
若输入信号中的共模电压过大时,会使输入放大器饱和。在临界饱和时,VO的输出电压为VO=VCM-VO/2。INA128的线性输入范围大约从电源-1.7V到+1.4V。对于确定的电源电压,输出电压Vo越大,允许的共模信号越小。
低电压运行
INA128的最大特点是适用的电源电压范围很宽。电源电压从±2.25V到±18V变化时,大部分参数仍能维持很好的性能,其具体电路如图6所示。

图6 放大电路原理图
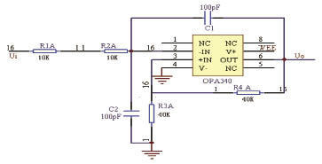
滤波电路设计
压力传感器的信号经过调平衡电路和仪表放大器之后为了达到比较理想的测量效果,往往还需要对信号进行滤波,去除信号中叠加的噪声干扰。 设计及仿真
仿真的过程可分为以下几个步骤:
1.数据输入:将用户创建的电路图结构、元件数据读入,选择分析方法;
2.参数设置:程序会检查输入数据的结构和性质,以及电路中阐述的内容对参数进行设置。
3.电路分析:对输入信号进行分析,它是电路仿真的关键。它将形成电路的数值解,并将所得数据送到输出极。
4.数据输出:从测试仪器如示波器等上点获得仿真运行结果。并进行分析。

图7 滤波电路原理图

图8 电源电路的结构图

图9 电桥供电电源

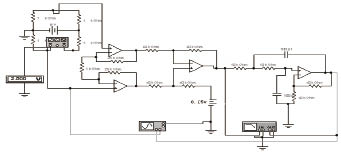
图 10 仿真电路图
由于在仿真库中无法找到INA128芯片,所以,根据该芯片的内部结构可采取应用具体芯片连接的方法进行放大部分的仿真。放大器由两级串联,前级是两个同项放大器,为对称结构,输入信号加在A1、A2的同项输入端,从而具有高拟制共模干扰的能力和高输入阻抗。后级是差动放大器,它不仅切断共模干扰的传输,还将双端输入方式变换成单端输出的方式,适应对地负载的需要.其输入基准电压值根据设计的需要值为125V。
(1)具体波形从滤波器可以看出输入波形的幅度为20mV,偏置电压值为0.25V,而输出波形的幅度则为2.4V,约为输入波形的幅度的100倍,与设计要求基本相一致。如图11所示输出波形为A通道,量程为2V/格。输入波形为B通道,量程为2mV/格。
(2)从图中我们可以看出:
a 幅频特性:
如图12,在截止频率158.7KHz处,幅频特性为3.024dB,在平直段则为6.032dB。3.024-6.032≈-3dB。
b 相频特性 :

由公式得抗混叠滤波器的截止频率。仿真结果(图13)中,相位在-90.17°处,频率为159.4KHZ,与理论值160KHz近似相等。

图11 输入输出波形图

图12 幅频特性图

图13 相频特性图
总结
本文在分析国内外压力测试系统发展现状的基础上,针对电阻应变式测压传感器设计了电桥的调平电路、信号放大电路、滤波电路以及电源电路。压力传感器输出信号非常微弱,难于测量和分析,测试结果误差较大,设计压力传感器的信号调节电路和恒压电源电路得到稳定、放大、不失真的输出信号有理论价值和实际意义。采用由X9C103、全桥电路以及附加适当的门电路组成自动调平电路;采用仪表放大器INA128为核心构成放大电路;采用放大器OPA340构成二阶低通滤波器;采用专用电源芯片构成恒压电源电路。使用Protel专用电路设计软件实现了电路设计,使用EWB电路仿真软件完成信号调理电路的仿真。仿真结果表明,放大电路实现了信号100倍的放大,低通滤波电路截止频率为159Hz,与理论值相同,从而验证了设计的正确性。将各模块进行综合,实现对压力传感器的调平、滤波和电源控制,并且绘制原理图,对该电路进行仿真。