引言
光电互补LED 路灯照明系统就是以太阳能电池发电为主,以普通220V交流电补充电能为辅的路灯照明系统,采用此系统,光伏电池组和蓄电池容量可以设计得小一些,基本上是当天白天有阳光,当天就用太阳能发电同时给蓄电池充电,到天黑时蓄电池放电把负载LED 点亮。在我国大部分地区,全年基本上都有三分之二以上的晴朗天气,这样该系统全年就有三分之二以上的时间用太阳能照亮路灯,剩余时间用市电补充能量,既减小了太阳能光伏照明系统的一次性投资,又有着显着的节能减排效果,是太阳能LED路灯照明在现阶段推广和普及的有效方法。
1 光电互补LED 照明系统设计
1.1 LED 照明负载
假设光电互补LED 路灯灯杆高度为10m,光照光通量大约25 lm,选用1W、3.3V、350mA 的LED 灯组成两路路灯,每一路14 串2 并共28W,两路为56W。设路灯每天平均照明10 小时,LED 路灯前5 小时全亮,后5 小时亮度减半,即电池消耗减少一半。
所需实际驱动电流为:
350mA×2×2=1.4A
每天以10 小时计算,负载所需安时数为:
1.4A×5h+1.4A×0.5×5h=10.5Ah
电压为:
3.3V×14=46.2V
1.2 蓄电池组容量设计
1.2.1 蓄电池的选用
太阳能路灯用蓄电池由于频繁处于充电、放电循环中,而且会经常发生过充或深度放电等情况,因此蓄电池工作性能和循环寿命成为最受关注的问题。阀控式密闭型铅酸电池具有不需要维护、不向空气中排出氢气和酸雾、安全性好、价格低等优点,因而被广泛应用。蓄电池过充电、过放电以及蓄电池环境温度等都是影响蓄电池寿命的重要因素,所以在控制器中要重点采取保护措施。
1.2.2 蓄电池组容量的计算
在光电互补路灯系统中,是靠太阳能和市电互补对LED 路灯进行供电的。由于太阳光随天气变化差别很大,白天太阳光强时,太阳能电池板给蓄电池充电;晚上蓄电池给负载供电。阴天时,负载用电从蓄电池取得,当蓄电池放电电压降到最低允许限度时,自动转为市电补给。蓄电池的容量对保证可靠性供电很重要,电池容量过大导致成本价格升高,容量过小,又不能充分利用太阳能达到节能的目的。
蓄电池容量Bc 计算公式:
Bc = A×QL×NL×T0/CC Ah (1)
式(1)中A 为安全系数,取1.1~1.4 之间,本式为A=1.2;QL 为负载日平均耗电量,为工作电流乘以日工作小时,QL=10.5Ah;NL 为最长连续阴雨天数,由于采用光电互补,故可以取NL=1 天;T0 为温度修正系数,一般在0℃以上为1.1,- 10℃以下取1.2,本式取T0=1.1;CC 为蓄电池放电深度,一般铅酸电池取0.75,碱性镍镉蓄电池取0.8,本式中CC =0.75。
因此,Bc = A×QL×NL×T0/CC=1.2 ×10.5 ×1×1.1/0.75=18.5Ah,实际设计中,我们选用48V、40Ah 免维护阀控密封铅酸蓄电池。
1.2.3 太阳能电池方阵设计
太阳能电池组件以一定数目串联起来,可获得所需要的工作电压。但是太阳能电池的串联必须适当,串联数太少,串联电压低于蓄电池浮充电压,太阳能电池组方阵就不能对蓄电池充电;若串联数太多,使输出电压远高于浮充电压时,充电电流也不会有明显增加。因此,只有当太阳能电池组件串联电压等于合适充电电压时,才能达到最佳状态。
太阳能电池组的输出电压一般取蓄电池电压的1.2~1.5 倍,当取1.35 倍时,蓄电池电压为48V×1.35=64.8V,此处取65V。
若当天无太阳光时,蓄电池晚上给负载放电容量为:
Bcb = A×QL×NL = 1.2×10.5×1 = 12.6Ah
郑州地区按5 小时太阳光给蓄电池充电,电流为:
I = 12.6Ah/5h = 2.52A
所以太阳能电池方阵功率为:
P = UI = 65V×2.52A = 163.8W
实际可采用4 块36V 48W 太阳能电池板,共192W,分两组,每组2 块串联,电压为72V。
2控制器及工作原理简介
2.1 光电互补LED 路灯控制器系统结构
光电互补LED 路灯控制系统结构框图如图1所示,本系统中关键部件是控制器,控制器的功能主要有:
(1)白天对太阳能电池板的电压和电流进行检测,通过MPPT 算法追踪太阳能电池板最大输出功率点,使太阳能电池板以最大输出功率给蓄电池充电,并控制太阳能电池对蓄电池进行充电的方式;(2)控制光电互补自动转换,晚上控制蓄电池放电,驱动LED 负载照明;当在太阳光照不足或阴雨天气,蓄电池放电电压达最低电压时,能自动切换到市电供LED 路灯点亮;(3)对蓄电池实行过放电保护、过充电保护、短路保护、反接保护和极性保护;(4)控制LED 灯的开关,通过对外环境监测,可以控制LED 灯开灯、关灯时间。

2.2 充电电路及输出控制
2.2.1 充电电路
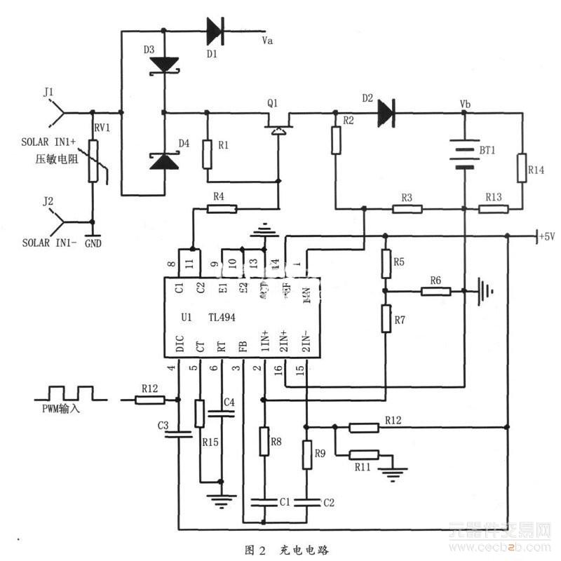
充电电路用来调节充电电流与电压,使太阳能电池板稳定地对蓄电池充电。由于每天在各个时段太阳能电池板所转换的太阳辐射能不同,使得太阳能电池输出的电流和电压各不相同,这就需要通过必要的充电电路来控制。本电路就是用TL494 实现的电压型脉宽调制(PWM)控制电路,电路图如图2所示。

当R12 所接的单片机给4 脚一个高电平时,TL494 的截止时间增大到100% ,TL494 不工作,这样就可以通过4 脚输入的电平高低决定是否对蓄电池充电。TL494 的12 脚接电源,14 脚输出的5V基准电压供单片机使用,同时R5、R6 的分压作为TL494 中误差放大器1 的同相端(2 脚)恒压充电时的参考电压信号,电池正极电压经R2、R3 分压作为误差放大器1 的反相端(1 脚)输入恒压充电的给定电压信号,两者之间的偏差作为恒压调压器使用。2脚和3 脚间引入阻容元件,校正改善误差放大器的频响。系统工作时,实时检测太阳能电池板的输出电压、蓄电池的电压,并根据各个电压值的不同状况,控制太阳能电池对蓄电池充电与否,并根据设定的路灯时控或光控方式,控制LED 路灯是否点亮,以及点亮时供电方式在蓄电池和市电之间的合理切换。TL494 主要在单片机程序控制下完成对蓄电池、太阳能电池板的检测以及充放电控制。
路灯的照明时间可以依据H1~H4 上的直拨开关进行设置,每档对应时间为1 小时、2 小时、4 小时、8 小时,这样就可以通过不同的组合在1~15 小时内作调整。系统软件的控制流程图如图3 所示。

在工作过程中,单片机会一直检测太阳能电池和蓄电池的电压,当太阳能电池的输出电压高于蓄电池2V以上,同时蓄电池的电量没满,单片机的11脚输出低电平,芯片TL494 开始工作,通过MOS 管Q1 对蓄电池充电。当充满后,转入浮充状态,对蓄电池的自放电情况进行电量补偿。对蓄电池的充电,开始是大电流恒流充电状态,充电电流为Imax。当蓄电池的电压达到52.8V时,充电器处于恒压充电状态,充电电流持续下降,当电流下降到250mA 并且蓄电池的电压上升到56.4V左右不变时,蓄电池的电量已达额定容量的100%,电路进入浮充阶段,给电池提供的浮充电压抵消了蓄电池的自放电。当蓄电池的电压达到57.6±0.2V,蓄电池达到过充电压点,单片机的11 脚输出高电平,芯片TL494 结束工作,蓄电池充电结束。
3 结论
通过对光电互补LED 路灯系统设计和实际测试观察,其结果基本符合设计要求,但必须经过实际长期运行,不断完善设计,才能达到太阳能有效利用、蓄电池容量匹配最合理、成本降到最低、性能价格比最好。