中国全国人大和政协会议日前正式开幕,当日《科技日报》发布了《中国电动汽车科技发展“十二五”专项规划(摘要)》,指出未来五年将成为中国电动汽车研发与产业化的战略机遇期,中国政府将加大扶持力度,支持电动汽车发展,并提出到2015年建设由40万个充电桩2000个充换电站构成的网络供电体系。
技术
混合动力汽车技术逐步成熟,已进入产品市场竞争期;纯电动汽车电池技术进步加速,世界主要汽车制造商加快了纯电动汽车量产步伐;插电式混合动力作为一种具有纯电动和混合动力双重特征的电动汽车技术成为全球新的研发热点;以电池租赁为代表的纯电动汽车商业模式创新取得进展。
战略
规划确立了“纯电驱动”的技术转型战略和“三纵三横”的研发布局。中国将在“纯电驱动”方面实施汽车产业技术转型战略,加快发展纯电动汽车产品。“三纵”是指纯电动汽车增程式电动汽车和插电式混合动力汽车作为纯电驱动汽车的基本类型;燃料电池汽车作为纯电驱动汽车的特殊类型继续独立;混合动力汽车主要为常规混合动力汽车。“三横”,电池包括动力电池和燃料电池;电机包括电机系统及其与发动机变速箱总成一体化技术等;电控包括电转向、电空调、电制动和车网融合等在内的电动汽车电子控制系统技术。

目标
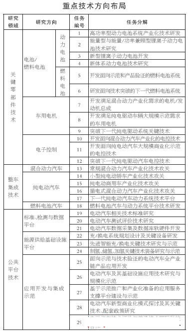
到2015年,在整车关键零部件公共平台等29个技术创新方向上实现关键技术突破,全面掌握核心技术,预期申请电动汽车核心技术专利达3000项以上,在30个以上城市进行规模化示范推广,在5个以上城市进行新型商业化模式试点应用。
目前,中国的电动车正处于第二阶段,需实现混合动力汽车产业化;开展以小型电动汽车为代表的纯电驱动汽车大规模商业化示范;实现燃料电池汽车在公共服务领域小规模示范考核;攻克深度机电耦合新型电机驱动技术等前沿技术,研发以燃料电池汽车为代表的下一代纯电驱动动力系统平台。为实现电动汽车规模产业化尤其是纯电驱动汽车销量达到同类车型总销量1%左右的重要门槛提供科技支撑。
电池方面,开展以能量型锂离子动力电池为重点,电池模组化为核心的动力电池全方位技术创新,实现我国车用动力电池大规模产业化突破。到2015年左右,在20个以上示范城市和周边区域建成由40万个充电桩2000个充换电站构成的网络化供电体系,满足电动汽车大规模商业化示范能源供给需求。