就普通照明而言,LED技术已经可以满足生产高品质灯具的要求,但是具体生产高品质LED灯具时,则需要掌握电力电子学、光学和热管理学等三个领域的知识。很少有同时精通于三个领域的工程师,而如果电源工程师还负责系统架构时,他多半会将更多精力放在控制输出电流的精确度上。毫无疑问,精确度非常重要,但当我们的最终产品是一个灯具时,它发出的光的品质才是我们所关心的重点所在。
本文重点探讨了如何对LED驱动电流进行严格控制,因为当我们关心输出光品质时,对LED驱动电流的控制将会成为影响LED电源成本的重要因素。为了使用于LED供电电源设计的每分钱都充分发挥作用,我们在本文中提出了一个最佳方案——封闭实际光输出的控制回路。
半导体照明这一新兴领域的出现,使同时专长于电力电子学、光学和热管理学(机械工程)这三个领域的工程师成为抢手人才。目前,在三个领域都富有经验的工程师并不很多,而这通常意味着系统工程师或者整体产品工程师的背景要和这三大领域相关,同时他们还需尽可能与其他领域的工程师协作。
系统工程师常常会把自己原领域养成的习惯或积累的经验带入设计工作中,这和一个主要研究数位系统的电子工程师转去解决电源管理问题时所遇到的情况相同:他们可能依靠单纯的模拟,不在试验台上对电源做测试就直接在电路板上布线,因为他们没有认识到:开关稳压器需要仔细检查电路板布局;另外,如果没有经过试验台测试,实际的工作情况很难与模拟一致。
在设计LED灯具的过程中,当系统架构工程师是位元电子电力专家,或者若电源设计被承包给一家工程公司时,一些标准电源设计中常见的习惯就会出现在LED驱动器设计中。一些习惯是很有用的,因为LED驱动器在很多方面与传统的恒压源非常相似。两类电路都工作在较宽的输入电压范围和较大的输出功率下,另外这两类电路都面对连接到交流电源、直流稳压电源轨还是电池上等不同连接方式所带来的挑战。
电力电子工程师习惯于总想确保输出电压或电流的高精确度,对LED驱动器而言并不是很好的习惯。诸如FPGA和DSP之类的数位负载需要更低的核心电压,而这又要求更严格的控制,以防止出现较高的误码率。因此,数位电源轨的公差通常会控制在±1%以内或比它们的标称值小,也可用其绝对数值表示,如0.99V至1.01V。在将传统电源的设计习惯引入LED驱动器设计领域时,带来的问题就是:为了实现对输出电流公差的严格控制,将浪费更多的电力并使用更昂贵的元件,或者二者兼而有之。
善用每一分预算
理想的电源是成本不高,效率能达到100%,并且不占用空间。电力电子工程师习惯了从客户那里听取意见,他们也会尽最大力量去满足那些要求,力图在最小的空间和预算范围内进行系统设计。在进行LED驱动器设计时也不例外,事实上它面对更大的预算压力,因为传统的照明技术已经完全实现了商品化,其价格已经非常低廉。所以,花好预算下的每一分钱都非常重要,这也是一些电力电子设计师工程师被老习惯“引入歧途”的地方。
要将LED电流的精确度控制到与数位负载的供电电压的精度相同,则会既浪费电,又浪费钱。100mA到1A是当前大多数产品的电流范围,特别是目前350mA(或者更确切地说,光电半导体结的电流密度为350mA/mm2)是热管理和照明效率间常采纳的折衷方案。控制LED驱动器的积体电路是矽基的,所以在1.25V的范围内有一个典型的带隙。要在1.25V处达到1%的容差,亦即需要±12.5mV的电压范围。这并不难实现,能达到这种容差或更好容差范围的低价电压参考电路或电源控制IC种类繁多,价格低廉。当控制输出电压时,可在极低功率下使用高精度电阻来回馈输出电压(如图1a所示)。为控制输出电流,需要对回馈方式做出一些调整,如图1b所示。这是目前控制输出电流的唯一且最简单的手段。

图1a:电压回馈; 图1b:电流回馈(点击图片查看高清原图)
深入研究之后,就会发现这样做的一个主要缺点是:负载和回馈电路二者是完全相同的。参考电压被加在与LED串联的一个电阻上,这意味着参考电压或LED电流越高,电阻消耗的功率越大。所以,第一代专用LED驱动积体电路的参考电压要远低于现在的产品,这类似于电池充电器。电压更低意味着功耗更低,也意味着更小、更便宜、更低损耗的电流检测电阻。在图1b所示的简单的低端回馈环境下,200mV是常规的电压选择。但是,要在200mV参考电压下实现±1%的容差,则需要一个价格很高的积体电路,此时相对于标称参考电压的容差为±2mV。尽管这并不是不可能实现的,不过更高的精度需要更高的成本。±2mV的容差需要高精度电压参考所需的生产、测试和分级技术,此时,附加成本应花费在更智慧的LED驱动器上。新的费用的价值是增加了一个反馈回路,借助该回路,可以利用光输出(而非电流输出)来控制如何驱动LED。
测量光输出
就像数位产品设计师在电源设计中遇到不确定问题时会采取模拟解决问题那样,电力电子工程师出身的系统架构师在进行LED灯具设计时会想到高精度的输出。LED制造商已经清楚的表明,光通量与前向电流成正比。利用相同的电流驱动所有LED,那么每个LED会产生相同的光通量。因此,电力电子工程师就会得出结论:高精确度的电流是必须的。这样一来,他们就忘记了光输出的流明和勒克斯值(而不是安培值)才是重点。测量电流是很容易的,而相对的,测量光则需要昂贵的大型设备,如图2所示的积分球,而大部分电子工程师对积分球都不太了解。

图2:光学积分球截面图
另外,即使容差为±0.1%的电流源(其价格会相当高)有巨大的市场价值,它对在实际光输出中产生严格的容差值上没有什么作用。透过观察LED光通量的分级可以确定这一点。表1给出了世界三大顶级电力光电半导体制造商的高阶冷白光LED在350mA和25℃下的光通量分级结果。注意最后一列是各分级的容差平均值,而不是所有光通量分级范围内的容差。

表1:全球前二大光电半导体制造商的高阶冷白光LED在350mA和25℃下的光通量分级结果
计算光输出精度
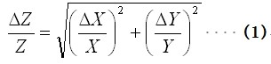
了解到来自单个通量分级的LED光输出会有±3%到±10%的容差之后,系统工程师可能会因此得出结论:驱动电流容差值必须是越严格越好。然而从统计学角度来看,该观点并不正确。一个常见的但不正确的假设是:任何值的整体容差都等于最坏条件下各值的简单加总仅。为LED供电的电流源的容差和LED光通量的容差是互不相关的──它们在最初阶段就已相互独立。对于不相关的两个因数X和Y,整体容差Z并不是X和Y的容差之和,而是应该利用下述运算式进行计算:

表2和图3给出了整体容差和一列假设电流源容差的对比情况,此时假设LED光输出在350mA的区域内随前向电流呈线性变化。

图3:光输出整体容差与电流源容差的对比

表2:整体容差和一列假设电流源容差的对比
根据方程1可以发现,最低容差因数的作用大于其他,而且实际的整体容差值要远优于各个因数在最坏情况下的容差的和,尤其是当其中一个因数远好于其他因数时。观察图3,电流源容差的最合理的目标是将其控制在LED光输出的容差范围内。记住一点:出于成本考虑,许多灯具会使用来自不同分级的LED。
高品质LED灯要求更多的回馈
LED制造商和他们的分销伙伴正努力地改进产品的光通量容差,在合理的成本范围内提供更细的分级。对于希望产品可使用5年或50,000个小时,并在使用期内保持整体光输出不变的设计师而言,即使想满足最密集的通量分级和设定0.1%的容差电流源也很难实现。因为热量和随着时间延长而产生的性能衰减等两个重要因素会降低LED的光通量,即使电流源容差和LED光通量容差都达到0.001%也无法解决该问题。考虑到这些损耗,高品质固态照明产品设计师必须找到具有额外反馈回路的电源,也即找到热量和光源。为此需要进行调光控制,可以对输出电流进行线性控制和PWM(脉宽调变)控制的积体电路便成为最佳选择。
美国国家半导体的LM3409和LM3424都是LED驱动器控制IC,它们是适用于半导体照明的第二代电流源。二款产品均可透过可变电阻器或电压源来控制平均的LED电流值,并且可为PMW(脉宽调变讯号)调光讯号提供专门的输入讯号。除了线性控制回路外,LM3409和LM3424的类比调节功能也让系统设计师可以在权衡输出电流精度及尺寸、成本和电流检测电阻的功耗间做出自己的选择。

图4:LM3409/09HV降压LED驱动器
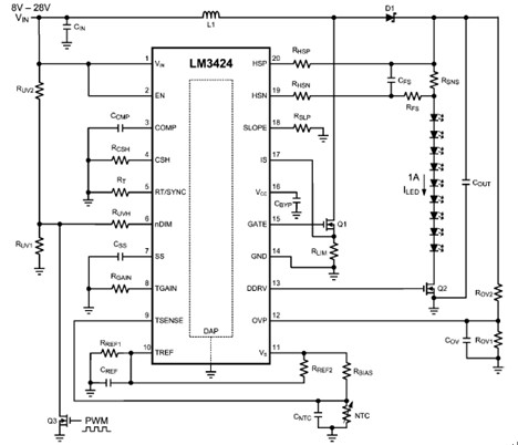
图4所示的LM3409/09HV控制降压电路,是功率LED驱动器中最常用的电路模式。图5中的LM3424可以作为升压稳压器LED驱动器,也可以作为降压/升压、SEPIC(单端主电感转换器)、反激式甚至是‘’悬浮‘’降压电路。

图5:LM3424升压LED驱动器
需要光控制的应用领域
路灯是一个很好的光源示例,因为它有严格的法定标准限制。对于公路用路灯,欧盟国家规定了其最小和最大的光输出及照明模式。对于符合此规定并提供五年或更长使用寿命的LED路灯来说,设计时必须考虑到热量引起的即时光通量损失和更长时间下性能下降带来的通量损失。一种很自然的方法是使用光感测器,比如构成线性控制回路的光电二极体。在系统启用的第一天,应当就仅使用整体可用驱动电流的一部分,这样做是考虑到随着时间推移,驱动电流将慢慢增至一个上限,籍此保证光输出恒定。可以将光电二极体偏置,并转换为一路脉宽调变讯号,这将有助于在调光范围内维持更加恒定的相对色温,其线性控制回路更加简单,一般而言调光范围也比较小。根据不同的时间、运动感测器或其他节省功耗的措施,对光输出进行控制时,PWM控制将更加有用。图6给出了具有更长寿命、光输出恒定的LED灯的假定的原理图。

图6:PWM(脉宽调变)用于日/夜控制,线性控制用于光输出
本文小结
输出电流精度只是评价LED驱动器性能的一个方面,但是当LED本身的光通量容差保持在远高于±1%的水准时,即使对电流源容差和数文书处理器中电压轨的容差要求一样严格,也几乎没有任何意义,平均LED电流容差应当差不多等于光通量容差。本文基于单个分级的误差示意了一种理想情况,并给出了一些更加实际的例子,这些例子使用两个或更多分级的LED,其容差也可更轻松地达到±5%、±10%或更高。在额外的控制回路中,应该将钱用于1%的电流控制,并将电力用在更高的检测电压上都可。有些LED灯会更强调简单实用和低成本,此时即使采用线性调光也会显得过于复杂和昂贵,但如果想要发挥LED全部性能的灯具就需要使用线性控制或PWM(脉宽调变控制)方式或者二者协调使用,从而提升产品性能和寿命。

表3:相同的LED所具有的高阶两级、三级、四级光通量分级下的容差值
