MAX9979是一款应用于自动测试仪器(ATE)市场的高集成度、双通道、管脚电子(PE) IC。开关电源模块器件包括MTD2002双通道四电平、高速驱动器/比较器/负载(DCL),并集成了钳位功能,可以工作在驱动、高阻和低泄漏模式。工作速度高于每秒1吉比特(1Gbps)。通过内部独立的开关电源模块16位数/模转换器(DAC)支持所有电平等级。每MTD2002通道还包括完全集成的参数测量单元(PMU),具有极高的测量精度,使用户获得额外的设计价值。
PMU工作模式
MAX9979 PMU有多种工作模式,但在本应用笔记中只讨论开关电源模块四种模式(FVMI、FVMV、FIMI和FIMV)。
表1所示介绍了PMU四种主要模式的设置。FMODE、MMODE和低电平有效HIZFORCE通过MTD2002内部串口控制,低电平有效LLEAKP是一个外部引脚。
表1. PMU模式选择

加压测流(FVMI)
FVMI模式下,内部产生的电压(VIN)直接施加到被测器件(DUT)的输出引脚。开关电源模块VIN可通过串口在-2.5V至+7.5V范围内设置,分辨率为16位,尽管它的有效范围为-1.5V至+6.5V,将VIN设置到有效范围以外时并不会对MAX9979造成损坏。
施加到DUT端的电压产生一个流入或流出DUT的电流。可以在MEAS引脚监测、测量该电流,通过下式进行计算:
其中ILOAD是流入或流出DUT的电流,VMEAS是测量电压,开关电源模块VIIOS是所设置的偏置电压。内部串行位RS0、RS1、RS2 (表2所示)选择量程电阻(RSENSE)。
表2. PMU电流量程控制

*量程A不能用于PMU高阻(high-Z)模式;PMU默认工作在量程B。
注意VIIOS可以设置在0至+5V范围,有效设置范围为+2V至+4V。设置在有效范围以外时并不会对MAX9979造成损坏。
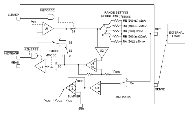
在图1和表1中,VIN是输入电压,通过内部DAC设置。开关电源模块DUT端电压通过U1、S1、S4、U3、S3和S2闭环反馈环路跟随设定的VIN。受外部SENSE引脚控制,S4允许选择直接跟随负载点。如果S4闭合,VIN施加到负载。利用这个选择,可以消除由于MTD2002电路板走线引起的偏移误差电压。

图1. 加压测流(FVMI)
U2、U4、S5、U6并不在反馈环路中,但为监测负载电流的开关电源模块MEAS引脚提供了一个通路。出现在MEAS引脚的电压可由式1计算。
表3列举了几个设置为FVMI模式的实例。
表3. FVMI模式设置实例

**FSR = 满量程范围。
加压测压(FVMV)
FVMV模式操作与FVMI模式类似,开关电源模块VIN施加到DUT端(如果S4闭合,施加到外部负载端),区别在于测量路径。开关S5闭合,MEAS端监测施加电压。MEAS端可通过外部称为VIOS的电压偏置。VIOS可在-0.75V至+3.75之间设置,但指定的有效量程为0至+1.5V。通过将VIOS设置在+1.5V,MEAS端电压偏置在+1.5V,并允许使用外部单极性ADC。按照这种方式,在MEAS管脚的DUT电压范围从-1.5V至+6.5V映射为0至+8V。
图2与图1的区别在于模式开关设置为MMODE = 1。开关电源模块MEAS管脚监测DUT端的电压,以及检测MTD2002地电压(在DGS引脚)和VIOS。反馈环路和FVMI反馈环路相同—U1、S1、S4、U3、S3和S2。

图2. 加压测压(FVMV)
测量路径包括S4、U3、S5和U5到监测端。注意S5处于“1”位置,或者MMODE = 1。通过内部设置VIOS可偏置MEAS引脚电压,以适应单极性模/数转换器(ADC)。
通过DGS引脚也可以将MEAS引脚偏置到与地电位不同的电势。DGS引脚检测负载地,这有助于消除由于MTD2002地电位偏差造成的误差。同样,SENSE引脚也可以设置用于直接检测负载。
表4列举了设置为FVMV模式的几个例子。
表4. FVMV模式设置实例

表4中的最后两个设置对应于VIOS为1.5V的设计。对于-1.5V至+6.5V编程输入,MEAS电压范围为单极性(0至8V)。该表说明了VIOS的使用,以允许任何ADC可连接到MEAS引脚。
图1和2表明用户可将多个MAX9979的MEAS引脚连接到一起,共用一个ADC。通过内部串行位,内部低电平有效HiZMEASS或外部低电平有效HiZMEASP可以将每个MEAS输出设置在高阻态。测量时用户必须将每个器件设置在高阻功能。
加流测流(FIMI)
FIMI模式下,VIN直接通过内部选定的RSENSE电阻施加。VIN通过该电阻施加电流—该电流可利用式2计算。+1V编程电压代表指定的满量程(FSR) (量程选择参见表2)。例如,假定我们选择了量程D,RSENSE电阻为50kΩ,VIN为1V,VIIOS为0V,通过下式得到的施加电流(IFORCE)为20uA:
因此,20uA代表了量程D的FSR。
注意,当VIIOS与VIN相等时,施加电流为0uA。VIIOS可在0至+5V之间编程,但有效量程为+2V至+4V。类似于开关电源模块FVMI模式,设置值超出该MTD2002量程时并不损坏MAX9979。VIIOS可以看作是施加电流为零时的电压值。典型值设置为+2.5V,与内部基准电压一致。VIIOS的主要功能是设置MEAS引脚电压,以便适合多种不同的ADC应用,例如单极性ADC。
如图3所示,FIMI模式下的反馈环路包括U1、S1、U2、U4、S3和S2。

图3. 加流测流(FIMI)
选择正确的负载时必须注意确保MTD2002输出电压不超出+6.5V或-1.5V。表5列举了一些FIMI设置。
表5. FIMI模式设置实例

加流测压(FIMV)
FIMV模式与FIMI模式的反馈环路相同,施加MTD2002电流的等式也相同。对于FIMV模式,开关电源模块MMODE置为1。如图4所示,由于S5置1,MEAS引脚监测DUT电压。
表5可作为FIMV设置实例,它们的区别在于VMEAS列和DUT电压列的数值一样。换句话说,MEAS引脚用于监测DUT输出。

图4. 加流测压(FIMV)
结论
该应用笔记通过简单的MTD2002等效电路图介绍了开关电源模块MAX9979 PMU的四种操作模式:FVMI、FVMV、FIMI和FIMV。PMU的这些MTD2002模式使得开关电源模块MAX9979大大提高了用户设计的灵活性,详细信息请参考MAX9979和MAX9979EVKIT数据资料。
