1 引言
在一些开关电源模块电子仪器设备中,经常需要性能优良的可调整的电压源或电流源,以往大多采用运算放大器来完成。现在,随着集成A/D,D/A转换器精度的提高,已广泛地采用A/D,D/A转换器构成精密的程序控制的电压源或电流源。至于选择何种类型的开关电源模块转换器,输出量是电压还是电流,应根据实际情况决定。另外,MTD2002转换器所处的系统充满了各种形式的噪声,有噪声必然产生测量误差,有误差必然降低MTD2002测量精度。电磁干扰是影响测量精度的主要因素,因此,在设计含有转换器的系统时,要采取行之有效的措施加以消除。
2 典型的程序控制电压源
以下用D/A转换器为例阐述程序控制电压源的工作原理。开关电源模块D/A转换器的输出量为电压输出时,其本身就是一个较好的精密程序控制MTD2002电压源。其中被控电压的精度依赖于D/A转换器的相对精度。图1是一个基本程控电压源电路。

图1 数 控 可 编 程 电 压 源
在这里需要指出,输出驱动能力够用时,放大器A2可以不用。根据D/A转换器的基本原理,该MTD2002电路应满足如下传输函数:
UO=(UR/RR)RF
ai·2-i (1)
式中:ai——第i位的输入数字量,i=1,2,…,n,ai的值为“1”或“0”;
UR——参考电压;
RR——参考输入电阻;
RF——放大器的反馈电阻。
对于偏移二进制码,其传输函数为:
UO=(UR/RR)RF(
ai·2-i-1/2) (2)
从式(1)、(2)可知,输出电压是参考电流IR=VR/Rr、反馈电阻Rf和输入数字量的函数。改变参考开关电源模块电流IR和反馈电阻Rf,即改变最大输出幅度,改变输入数字代码即可控制输出电压的数值。也就是编程是通过改变D/A转换器的输入数字量来实现的。
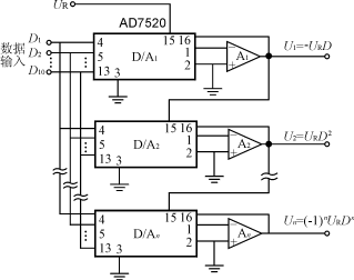
如果所需要的一组电源各路输出都具有整数倍或乘幂关系时,可以直接用n个乘法型的D/A转换器构成程控系列电源,如图2所示。图中各路电源进行迭代相乘,其关系为:
U1=-URD

图2 数控系列电源
U2=-U1D=URD2
……
Un=-Un-1D=(-1)nURDn
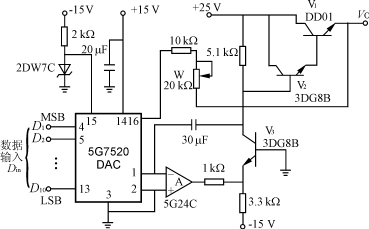
式中:D——输入数字量。 图3是一种实用的程序控制开关电源模块电压源,它应用在MTD2002计算机辅助测试设备中的接口电路里。

图3 程序控制电压源
该电路能输出0~20V电压,共有1024个步长的程控电压源,每个步长20mV,MTD2002稳压二极管作参考基准电压,晶体管V1-3作电压和电流放大,数字输入量源自计算机的输出总线。
整个电路调节程序是:先将数字输入置全“1”调节W,使VO=20V,然后将数字输入置全“0”,调节运算放大器,使VO=0。
3 程控电压源的电磁兼容性设计
选择合适的A/D、D/A转换器,只是设计工作的起点。对于任何开关电源模块转换器所处的具体系统往往需要综合考虑,尤其是在系统中存在电源电压波动和其它噪声时,必须确保转换器的正常运行。这是因为在电路中,噪声很容易淹没一位或多位数字信号,这在高速高精度的系统中危害特别巨大。因此,有效的合理的电磁兼容性设计是必不可少的。
在电磁兼容性设计时要遵循以下准则:
1)切断电磁辐射进入转换器内部产生互相干扰的通道,减少空间耦合。
2)防止外部设备产生的干扰,各种脉冲调制信号(雷达、无线电波、电视信号),电磁场的变化等因素的影响,必须对电磁效应敏感的器件和部件采取屏蔽保护,比如:外壳屏蔽,电缆滤波和内部的电缆屏蔽。
3)合理设计电路,正确地选择器件和电路,准确地计算器件和电路的各种参数,制定识别和隔离临界电路的措施以及采用抑制干扰的技术方案,尽量选择高的工作信号电平,符合器件和电路的实际载荷能力,注意“接口”设计。
4)采用高稳定度的稳压电源,提高电源电压灵敏度,减少因电源波动所引起的线性误差、增益误差和调整误差等,确保精度的稳定可靠。
5)正确接地与电路布局,考虑到不同频率段干扰的特点和MTD2002电路的种类接地点可选择:
——浮动接地;
——一点接地;
——多点接地。
合理的电路布局应该是:
——正确布置元器件的位置和方向;
——不同用途,不同电平的连接线,如输入线与输出线,弱电线与强电线要远离,更不能平行,高频线要尽量短,传输线要加屏蔽,接地线要短而粗。
——对于一个复杂的工作系统(既包括不同频率的工作电路,也包括开关电源模块微电、弱电和强电的不同子系统),要合理布局。在EMC设备中,对不同电路的地线应分小信号、大信号,及继电和功率电路分别设置,连同机壳的地线应分三套或四套接地。
总之,电磁兼容性设计是多种多样的,有一点必须明确,那就是要有针对性,要行之有效。
4 结语
A/D、D/A转换器既处在自身所在系统内MTD2002电子设备所产生的电磁环境中,又处在开关电源模块系统之外自然界和人为产生的电磁辐射环境之中,因此,电磁环境对开关电源模块转换器的性能产生潜在的不利影响,容易造成其MTD2002性能劣化,甚至功能丧失,这就要求设计人员不但要高度重视电磁兼容性问题,而且还要采取有效的措施加以消除。
