如今,愈来愈多的手机、MP4、PDA等数码产品带有拍照功能,随着百万像素摄像头应用的普及,用户对照相及摄像的效果与质量要求也逐渐提高。为了在环境亮度较暗的情况下,仍能获得较好的拍摄质量,部分手机、MP4、PDA产品中已经添加了闪光灯。有了闪光灯,才能真正不受环境的限制,“想拍就拍”;同时闪光灯还能当作手电筒使用,在必要的时候用作应急照明。带有闪光灯的这类产品,更像“数码相机”,因此受到了用户的普遍欢迎。
小电流闪光灯的驱动要求
鉴于种种原因,市场上大部分手机、MP4、PDA等产品中的闪光灯是用低亮度、低成本的白光来实现。这类闪光灯内部通常是由几个LEDLED灯芯组成,有的直接在内部并接或串接,只提供2个连接引脚;有的提供6个引脚让用户在外部自由配置成串联或并联形式。由于串联连接闪光灯需要基于电感的Boost升压芯片来驱动,电感体积过大以及EMI干扰较严重使其很难在手持设备中使用,故目前手持设备应用中大多使用并联连接的闪光灯。

图1 几种典型的闪光灯管芯连接方式
受制于目前LED的工艺水平和价格,手持设备应用中的闪光灯通常只允许每颗30mA左右的持续电流和不超过100mA的峰值电流(厂家对峰值电流的持续时间和频率有严格要求)。由于通过电流较小,闪光时亮度较低(约为5000mcd),这显然达不到专业相机闪光灯(多采用氙气灯)的要求,但因为LED闪光灯成本低,实现简单,目前仍然是手持设备的主要选择。
实现闪光灯功能,需要添加一片闪光灯驱动芯片。不仅要求其能将灯点亮,还要能灵活地设定工作电流,同时又要能在Torch模式或Flash模式中方便切换。工作在Torch模式时,闪光灯持续发光,用作手电筒照明或拍摄短片时背景照明,也可用作黑暗环境下拍照前的预闪。而工作在Flash模式时,则用作拍照时短时间闪光,加大曝光量。闪光灯驱动芯片是否可以灵活的设定驱动电流以及方便地进行模式切换决定了该芯片的易用性。
传统解决方案面积大,效率低
在通过较大电流时,闪光灯管的正向压降VF(4~4.5V)通常要高于锂电池的电压,所以并联闪光灯驱动芯片大都采用Charge Pump升压技术,将电池电压升到一个较高值来驱动LED。在传统解决方案中,普遍使用一种恒压输出的Charge Pump芯片来驱动小电流闪光灯。如图2为某典型产品的应用方案。该芯片输出恒定的电压(4.5V或5V),通过RB限流电阻设定Torch模式下的电流;而在Flash模式时,将Flash Gate(N沟的MOSFET)闭合,RB与RF两个限流电阻并联,等效电阻值降低,导致流过LED灯的电流明显增大,亮度增加,发生“闪光”。

图2 传统小电流闪光灯驱动方案
图2中的解决方案有两个明显缺点:
1,芯片工作在固定2倍升压模式,恒压输出,效率很低。
2.由于Torch和Flash模式下通过LED灯电流较大,限流电阻需要使用0603或0805的封装,Flash Gate一般也要使用SOT23的封装。这不仅增加了电路面积,也增加方案成本。
一些改进的产品采用了分数电荷泵工作模式,稍微提高了一些转换效率,但依旧使用恒压输出,需要外置限流电阻和MOS开关,仍然无法克服上述缺点。
CP2130的新型闪光灯驱动方案
市场上一些专用的闪光灯驱动芯片可以很好的解决上述问题,但这类产品通常都是专为高达500mA甚至安培级电流的闪光灯应用而设计的,芯片价格很高,这使得很多客户不得不继续使用传统的解决方案。
启攀微电子(Chiphomer)针对小电流闪光灯的应用现状,开发的新产品CP2130,给出了一种全新的闪光灯驱动方案,有效的解决了方案易用性和成本的矛盾。
CP2130是一种1倍,1.5倍自适应模式切换的电荷泵型LED驱动芯片,可支持多达5颗LED灯的应用,支持宽频率范围的PWM调光,驱动电流由ISET脚的RSET电阻设定,采用小体积(3mm x 3mm)的QFN16封装。基于Smart Mirror专利技术,可为各LED通道提供超精确电流匹配。驱动2.8inch LCD背光的典型应用方案见图3。

图3 CP2130背光驱动方案
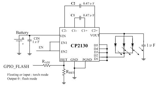
CP2130特别设计的电流驱动结构同时可以满足小电流闪光灯的驱动需求。其可以保证提供持续输出150mA,峰值输出300mA的驱动能力,满足了目前大部分手机、MP4、PDA等产品的小电流闪光灯的驱动需求。典型应用图见图4。

图4 CP2130小电流闪光灯驱动方案
在图4方案中,EN信号作为芯片使能。当EN为低电平时,芯片进入Shutdown模式,漏电流极低。当EN为高电平时,芯片处于工作状态。GPIO-FLASH用于Torch和Flash模式的选择切换。
当GPIO_FLASH设定为高阻态(或者设定为输入端口时),ISET端电阻仅为RSET,此时设定在较小的驱动电流上,芯片工作在Torch模式。而当GPIO_FLASH输出低电平时,ISET端等效电阻为RADJ和RSET两电阻的并联,等效电阻值变小,此时设定在较大的驱动电流上,芯片进入Flash模式。可见,使用GPIO_FLASH的IO信号可方便的在Torch模式和Flash模式之间切换。
以80mA @ Torch,250mA @ Flash的典型应用为例,两电阻可按如下规则选择:当输出80mA时,5个输出并接,相当于每路输出16mA,通过公式1易得RSET为10KΩ; 当需要输出250mA时,相当于每路输出50mA,通过公式1易得等效RSET为3.1KΩ(实际RSET与RADJ的并联值);此时,可推算出RADJ约4.5KΩ,取邻近的标称电阻即可。
也可以将GPIO_FLASH直接输出高电平来进入Torch模式,输出低电平进入Flash模式。此时IO控制比较简单,但要通过公式2来计算RSET与RADJ的电阻值,相对复杂一些。

公式1和公式2中RSET为ISET引脚端对地等效电阻值,ILED为设定的CP2130每路输出电流值。公式2中各电阻的单位为KΩ,VIO为GPIO_FLASH的IO电压,单位为V,如低电平为0V,高电平为2.8V。
需要指出的是,用于控制模式切换的GPIO端口内部应没有上拉或下拉电阻,否则会造成实际电流与按上述公式计算电流的偏差。用户可以选择没有上拉或下拉电阻的端口,或者选用可以将上拉或下拉电阻关
闭的端口来进行模式切换。
比较图4中的CP2130驱动方案和图2中的传统的解决方案,容易看出:
1.CP2130是自适应模式切换的电荷泵,是电流输出型器件,平均效率高。
2.CP2130外围仅需几个0402封装的普通电阻电容来设定和调节闪光灯电流,方案板上面积小,实现成本低。
实际应用的问题
实际应用中闪光灯组件及其聚光镜的安放对亮度和效果有一定影响,应该综合厂家的建议和产品结构外形,合理设计。同时应注意应用场合的实际散热情况,散热不良将导致闪光灯温度过高,影响寿命。通常应对整机产品进行老化试验,测试闪光灯在闪光持续时间较长(比如200~300ms)时,连续工作(比如闪烁5千次,1万次)情况下是否安全。
另外了解到在有些产品中,将闪光灯通过MOSFET负载开关直接连接在电池上,从锂电池上直接取电来驱动闪光灯。这种方式是很不可取的。由于锂电池电压变化范围很大,这将导致闪光灯亮度差异严重,在电池电压较低时,闪光亮度急剧退化。而在电池电压较高时,效率低,特别浪费电能。因此,一定要选用一块闪光灯驱动芯片来管理闪光灯。
小结
启攀微电子(Chiphomer)长久以来,一直致力于开发满足客户真实需求的产品。其推出了一系列LED驱动芯片,支持各种LED灯连接方式,满足不同的应用需求。
CP2130作为一款并联LED驱动芯片,不仅能胜任背光驱动,更能满足小电流闪光灯的应用需求,电路实现简单,板上面积小,成本低,相比传统的恒压输出驱动解决方案有很大优势,特别适用作手持设备的小电流闪光灯驱动。
热门IC型号: